Energy Harvesting Exploits Diverse Sources in Automotive Applications
投稿人:电子产品
2013-10-23
Vehicles offer a tremendous variety of sources of ambient energy sufficient to supply low-power sensors and even many actuators. While electric vehicles capture kinetic energy with regenerative braking to recharge traction battery banks, conventionally powered vehicles can exploit available thermal, vibrational, and solar energy using a broad array of available transducers and specialized ICs.
Energy harvesting offers the potential to power diverse systems and add-on devices in automobiles, trucks, and any kind of vehicle. Beyond its ability to add new capabilities, energy harvesting can also subtract a sizeable component of vehicle weight and cost. Specifically, the ability to eliminate or even reduce wiring harnesses means lighter curb weight and simpler physical designs of vehicles, translating into higher performance, lower cost, and greater design flexibility.
For electric vehicles, the focus on energy harvesting remains with improved methods for powering the primary traction drive and recharging the traction battery. Exploiting additional forms of energy harvesting can aid in the economics of electric vehicles. The primary traction battery in an electric vehicle can account for half the cost of the vehicle, so the ability to leverage more ambient energy sources could enable use of smaller batteries that are recharged from many more sources within the vehicle.
Electric vehicles can recover substantial amounts of energy from the vehicle's kinetic energy through the braking system, suspension, and shock absorbers. Among these methods, braking remains the primary source of energy harvesting in currently available vehicles. In response to higher-level speed-control algorithms, advanced algorithms in drive-motor controllers generate the appropriate three-phase voltage and current waveforms to produce the required torque in the drive motors to gradually slow the vehicle. Besides decreasing wear on brakes, the resulting back EMF generates energy used to recharge the battery, resulting in a regenerative braking effect.
As the driver further depresses the brake pedal to bring the vehicle to a complete stop, friction braking produces additional energy able to charge the traction battery. More advanced vehicles combine both methods to maximize energy harvesting from the vehicle's kinetic motion. In these vehicles, controllers coordinate regenerative braking and friction braking, shifting from 100 percent regeneration to 100 percent friction braking, depending upon how far and hard the brake pedal is depressed (Figure 1).

Figure 1: Advanced vehicles use torque blending to combine regenerative braking with friction braking to maximize energy harvesting from vehicle kinetic energy (Courtesy of Robert Bosch GmbH).
Temperature differentials
With the mass and velocity of vehicles, kinetic energy harvesting remains the largest source of ambient power. Still, the heat and vibration generated by vehicles can both serve as significant sources of energy. In a conventional internal-combustion-powered vehicle, the heat from the engine and exhaust system can yield substantial power using thermoelectric generators (TEGs).
Energy harvesting with TEGs leverages the Seebeck effect, where current flows in a loop formed by two different conductors when the two junctions of the conductors are held at different temperatures. Modern TEGs can produce large voltage outputs from the kinds of large temperature differentials found in vehicle operation. At maximum temperature differentials, the CUI Devices CP85 series can produce up to 15.4 V, while the Laird Technologies PolarTEC series includes devices able to generate up to 35.9 V. Typically, the maximum temperature differential for TEGs lies well within the range of levels of heat radiating from internal combustion engines and exhaust systems.
Engineers can also harvest energy from more modest temperature differentials located farther from the engine and exhaust system. For these applications, specialized energy-harvesting devices such as Linear Technology's LTC3108 and LTC3109 are capable of scavenging power from the ultra-low-voltage output levels produced by TEGs when operating with small temperature differentials. Both Linear devices integrate high-efficiency boost converters that enable energy harvesting from input voltage levels as low as 20 mV (LTC3108) and 30 mV (LTC3109). The LTC3109 extends the functionality of the LTC3108 with on-chip circuitry designed to generate power from input voltages of either polarity.
Vibrational energy
Vibration offers a significant source of harvestable energy in vehicles and can be particularly useful for wireless sensor systems such as those needed in a tire-pressure-monitoring system (TPMS). Connected to each tire's valve stem, each TPMS unit wirelessly transmits tire-pressure measurements when interrogated by a central TPMS control unit (Figure 2).

Figure 2: Low-power wireless sensors in vehicle tire-pressure-monitoring systems can run on vibrational energy harvesting backed by an energy storage device for extended operation even when the vehicle is parked (Courtesy of Toshiba).
Although a supplemental battery or other energy-storage device is typically required to ensure continual tire-pressure monitoring even for vehicles at rest, low-power tire-mounted systems could be supplied from vibrational energy harvesting using piezoelectric transducers. Fabricated from ceramics such as lead zirconate titanate (PZT) or fluoropolymer film such as polyvinylidene fluoride (PVDF), piezoelectric devices used as vibration transducers are typically mounted in cantilevered structures, mounted to a fixed platform at one end. When vibration causes the piezoelectric to flex, the device produces an AC voltage proportional to the amplitude of the movement.
Available piezoelectric devices such as those in the Measurement Specialties LDT series and Mide Technology Volture series can produce output voltage in the tens of watts at maximum deflection while still generating single-digit voltage levels at more modest levels. The Measurement Specialties LDT0 can produce about 7 V output with a deflection of only 2 mm (Figure 3).

Figure 3: Cantilevered piezoelectric devices such as the Measurement Specialties LTD0 can generate significant voltage levels even with small amplitudes of deflection (Courtesy of Measurement Specialties).
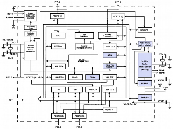
For harvesting energy from piezoelectric devices, the Linear Technology LTC3588-1 integrates a full wave-bridge rectifier and synchronous buck converter to provide a simple vibration energy-harvesting solution requiring minimal external components. For sensor-data processing and wireless functionality, engineers can draw on a broad array of available MCUs with integrated wireless subsystems such as the Atmel ATMEGA family (including Atmel’s ATMEGA128RFA1), Cypress Semiconductor PRoC series, and Texas Instruments CC2511 family, among others. These highly-integrated devices combine MCU core, on-chip memory, and wireless functionality, requiring only a few external components to complete a wireless sensor subsystem (Figure 4).

Figure 4: Highly-integrated MCUs such as the Atmel ATMEGA128RFA1 combine MCU core, peripherals, and wireless functionality to implement wireless systems with only a few external components (Courtesy of Atmel).
Although vehicle heat and vibration offer readily available sources of energy, solar power remains a viable source for suitable geographical regions. Already, vehicles such as the Toyota Prius include a solar-powered ventilation system designed to help cool the vehicle's interior when the vehicle is parked.
Third-party solar solutions can take advantage of high-efficiency amorphous silicon materials such as that used in Sanyo's Amorton line of amorphous solar cells. For non-linear transducers such as solar cells, engineers need to maintain solar cells at their maximum power point (MPP) output level to ensure optimal energy harvesting. Designed specifically for this purpose, devices including the Cymbet CBC915, Linear Technology LTC3105, and Texas Instruments BQ25504 integrated maximum power point tracking (MPPT) functionality, able to respond to fluctuating levels of incident solar radiation and maintain solar cells at their MPP levels for maximum energy output.
Conclusions
Vehicles offer diverse sources of energy capable of powering a broad array of systems and circuits. While regenerative braking offers the high levels of energy needed for recharging traction batteries in electric vehicles, the heat and vibration from conventional combustion-powered vehicles provides a ready source of energy for auxiliary functions. Using available energy transducers and specialized ICs, engineers can leverage energy sources in vehicles to provide power to wireless sensor systems and other low-power vehicle electronic subsystems.
免责声明:各个作者和/或论坛参与者在本网站发表的观点、看法和意见不代表 DigiKey 的观点、看法和意见,也不代表 DigiKey 官方政策。




